williamhill威廉希尔平台谢宝富教授等发表的文章《超大城市的基本权益型居住证:制度功能与限度》,被《中国社会科学文摘》2023年第8期“政治学·公共管理”栏目全文转载,原文发表于《北京行政学院学报》2023年第2期。

超大城市的基本权益型居住证:制度功能与限度
谢宝富 田星雨
摘 要:《居住证暂行条例》确立的居住证是基本权益型居住证,具有加强流动人口属地服务管理、突破户籍藩篱、促进流动人口市民化、平衡工具理性与价值理性等重要功能,但居住证权益负载薄弱,居住证与积分落户之间赋权断裂,居住证申领门槛偏高、程序过繁等因素,抑制了其制度功能发挥。超大城市应降低居住证申领门槛,规定流动人口持居住证即可享有基础性权益和便利,但在子女教育和居住等关键服务上,应以合法稳定就业年限为主要依据,参考其他因素,建立梯度合理的有序赋权体系。拓展居住证功能,增强其通用性,使其由“一证一能”变为“一证多能”,成为流动人口的“一证通”。
关键词:超大城市;居住证;流动人口;基本权益
2015年11月,国务院《居住证暂行条例》(国务院令第663号)宣布自2016年1月起全国实施居住证政策,规定居住证持有人在居住地依法享受劳动就业、参加社会保险、缴存、提取和使用住房公积金的权利(即“三项权利”)。县以上政府及其部门应为之提供义务教育服务、基本公共就业服务、基本公共卫生和计划生育服务、公共文化体育服务、法律援助和其他法律服务、国家规定的其他基本公共服务(即“六项服务”)。居住证持有人在居住地享受按国家有关规定办理出入境证件、按照国家有关规定换领或补领居民身份证、机动车登记、申领机动车驾驶证、报名参加职业资格考试、申请授予职业资格、办理生育服务登记和其他计划生育证明材料、国家规定的其他便利(即“七项便利”)。这些权利、服务和便利都是流动人口在流入地应该享有的基本权益。为与权益“含金量”更高的工作居住证 相区分,本研究将由《居住证暂行条例》确立的居住证称为基本权益型居住证。
《居住证暂行条例》颁行后,北京、上海、深圳、广州、重庆、天津、成都、武汉等超(特)大城市纷纷根据该条例的精神,出台本地居住证实施办法等,规定了与国务院《居住证暂行条例》规定的“三项权利、六项服务、七项便利”相同或相似的权利、服务与便利,确立了基本权益型居住证。在实施过程中,超、特大城市由于辐射力强、流动人口占比大、其基本权益型居住证在加强流动人口属地服务管理、促进流动人口市民化等方面产生了积极的、更为深刻的影响,但也存在一些亟待解决的问题,需要深入探讨。
关于居住证政策,学界已有一定的研究。在居住证申领条件方面,王阳、陆杰华等指出,大城市尤其是特大型城市的居住证申领条件偏高,有碍推广。在居住证功能方面,孔繁荣、马德峰认为,居住证让流动人口在随迁子女教育、劳动就业、卫生防疫、社会保险等方面享有一定的“市民待遇”,强化了对流动人口的服务保障功能。陆杰华等、张国锋、李世美等认为,居住证是渐进式户籍制度改革的重要举措,有利于提升流动人口的福利水平,促进社会福利均等化。在居住证问题方面,唐钧、徐红新等、陈敏认为,居住证未完全消弭户籍制度的壁垒,未能实现流动人口与本地户籍人口的权利平等,无法满足绝大多数农民工的需要。赵春杰指出,居住证制度下随迁子女即使能获得义务教育服务,也是被“限权”的义务教育。在对策建议方面,陈俏、张东锋、周宵鹏、陆杰华等建议提高居住证的“含金量”,降低办证门槛,提高流动人口申领居住证的意愿。钱雪亚等建议在中央政府指导下,地方政府对自身所应承担的公共服务进行明确界定。孙伟等建议明确央地政府间的权责分工,统筹财政分配体制和加强政府部门间合作,建立城乡统一的居住证制度。吴春霞主张建立全国一体化居住证制度,防止居住证“碎片化”趋势。
总体而言,学界对《居住证暂行条例》实施前各地居住证探索关注较多,对该条例实施后的居住证关注较少;全国范围的总体性探索居住证较多,专门研究超大城市居住证偏少;迄今为止,学界尚乏从制度功能及其限度的角度对居住证进行的系统考察。鉴于在户籍改革不断深入的当下,唯有京、沪、深等超大城市户籍制度尚难彻底松动,居住证的存在价值更加凸显,本文拟以超大城市居住证为例,对《居住证暂行条例》确立的基本权益型居住证的功能、限度及其完善,谨予探讨。
一、基本权益型居住证的主要功能
基本权益型居住证旨在为流动人口提供基本公共服务及便利,具有加强流动人口属地服务管理、突破户籍藩篱、促进流动人口市民化、平衡工具理性与价值理性等功能。
第一,居住证承认流动人口的居民身份,给予其相应的基本权益,具有强化流动人口属地服务、提升其归属感和幸福感等功能。“公民身份是公民权利的基础”和“前提”。身份确认是公民履行义务、享有权利的先决条件。《居住证暂行条例》规定,居住证是流动人口在流入地居住、作为常住人口享受基本公共服务和便利、参与本市社会事务的凭证,居住证持有人享有《居住证暂行条例》规定的“三项权利、六项服务、七项便利”以及参加积分落户等权益。这是对流动人口居民身份及其相应权益的确认,该确认可提高流动人口的城市融入意愿,增强其归属感,而归属感又是幸福感的重要组成部分。有研究表明,近年来我国公民正面临“幸福停滞”的困境,甚至出现幸福感下降趋势。幸福感下降与归属感缺失密切相关。归属感是社会成员把自己归属某一地域人群的心理状态,既有对自己社会身份的确认,也有对该地域的投入、喜爱和依恋等感情色彩。伴随经济发展水平的提高,人口流动提速,农村“空心化”和城市拥堵化加剧,人们的归属感日益淡薄,尤其是在北京、上海、深圳这样的超大城市里,“北漂”“沪漂”“深漂”戏谑性称呼的背后,不乏流动人口他乡漂泊的孤独和无助。而政府政策的最终归宿就是要增加社会福利,提升公民的归属感、幸福感。有身份才有归属,有归属才有幸福。从这个意义上说,居住证对流动人口居民身份的确认,无论着眼个体还是放眼社会,都有明显的进步性。
可换一个角度看,若将流动人口持居住证享有的权利、服务和便利,与昔日“办哪些事需带暂住证”相比,则会发现除积分落户外,居住证与暂住证在小至证照办理大到子女入学、居住服务等方面均无太大区别,很似同一问题的两种不同说法,即一个从义务角度说,另一个从权利角度说。例如,随迁子女入学问题,过去强调的是办理子女入学事宜须带暂住证,现在突出的是持居住证可享子女入学的权利。不过,这种看似表述方式的变化,实则体现了政府流动人口政策宗旨与理念的转变——由综治维稳为主变为以强化属地服务、促进流动人口就地市民化为主。从这个角度而言,改“暂住”为“居住”,可谓点石成金。
第二,鉴既往之失,变硬强制为软约束,以服务促管理,凸显居住证“以证管人”、加强流动人口属地管理的功能。居住证与暂住证的区别之一是不再采用强制手段迫使流动人口办证,而是由流动人口自主决定是否申领。以往的暂住证政策规定,流动人口须在规定时限内向户口登记机关申领暂住证,否则,一经查实,就会面临收容遣送 。收容遣送虽为暂住证实施、人口登记提供了有力保证,但由于刚性太过,加之管理人员素质不高,执法走样,导致“孙志刚”事件的发生,舆论的爆发如阿房一炬,彻底“焚毁”了收容遣送制度,动摇了暂住证制度的生存根基。鉴既往之失,居住证政策规定,流动人口自愿而非必须申领居住证,且首次申领居住证不收费,以期借居住证蕴含的基本权益吸引流动人口主动办证,其实质是以服务促管理。该转变具有明显的进步性。首先,它尊重了人口迁徙的自由意志;其次,居住证吸引力的差异也会成为人力资本竞争力的差异,使属地政府为提升竞争力而竞相改善流动人口服务。当然,换一个角度看,这样的权益吸引本质上也是一种“软约束”;所谓自由意愿的背后,亦难免有着流动人口的被迫与无奈。以北京为例,流动人口若不申领居住登记卡 、居住证,则不能享有在流入地工作、生活所必需的基本公共服务和便利,就有可能在流入地寸步难行。其间,借居住证强化流动人口属地管理(“以证管人”)的政策追求也是相当明显。
第三,突破户籍藩篱,为渐进式户籍改革提供铺垫,凸显居住证助推户籍制度改革、促进流动人口就地市民化的功能。超大城市渐进式户籍改革并非只有积分落户一个路径,还有另一个制度路径,即通过居住证赋权,变相摊薄户籍背后的福利,使户籍逐步失去权益性。积分落户与居住证赋权均可被视为我国新型城镇化背景下促进流动人口市民化的政策工具,但二者又有所不同。前者是为流动人口提供户籍上的市民身份、完整的市民待遇,后者旨在为尚未落户的流动人口提供属地服务,使其逐步享受准市民待遇,前者以后者为基础,是后者“赋权保障”基本功能的一个衍生,二者结合在一起构成了完备的流动人口属地服务体系;居住证是显见的属地服务凭证,积分落户是显见的户籍改革路径,但扩大居住证赋权等于变相减少户籍背后的权益,待到居住证与户籍蕴含的权益相等之时,正是权益性户籍失灵、退场之日。从这个角度说,居住证赋权何尝不属渐进式户籍改革?积分落户虽属显见的户籍改革路径,但可通过与居住证的链接(如规定要积分落户就需持居住证多久等),促进流动人口服务管理现代化。由此可见,居住证赋权和积分落户乃是推动户籍改革和促进流动人口属地服务管理现代化的“一体两翼”。居住证赋权既为流动人口在流入地所必需,也是逐步突破户籍藩篱、促进基本公共服务均等化和流动人口就地市民化的关键之一。
第四,平衡工具理性与价值理性,凸显居住证兼顾流动人口权益、消弭户籍制度不公与满足城市经济社会发展需求的功能。居住证是户籍制度改革的过渡品,是城乡二元社会迈向一元社会的中介物。实施居住证政策,有助于缓解户籍改革中工具理性和价值理性的失衡问题。涂一荣等指出,我国户籍改革难以脱困的原因是政府改革取向上工具理性对价值理性的遮蔽,使改革手段与目的、效率与公平、经济增长与社会发展等价值失衡、割裂。所受理性驱动不同,政府行为目标和表征亦有差异。在工具理性支配下,政府行为可被视为目的合理性行动;在价值理性支配下,政府行为可被看作价值合理性行动。具体到户籍制度改革上,政府工具理性表征为投入、产出、成本和绩效,价值理性表征为公平正义、社会和谐、城乡整合、市场一体。由于两个理性失衡,两种目标未能统一,使既往改革并未触动户籍制度的根本,仅可称为应急性零碎敲打。居住证政策缓解了工具理性和价值理性失衡问题,既接过暂住证负载人口登记功能的历史一棒,又通过禁止租住违法建设或群租房者申领居住证、居住登记卡等规定,起到了调控人口、打击违法建设及防治群租房等作用;还借积分落户留住城市想留的人才,为经济发展注入源头活水,这些都是追求工具理性的表现。与此同时,超大城市居住证既给予流动人口以基本公共服务和便利,也以就业年限(类似个人贡献)等为依据,赋予符合条件的流动人口以积分落户、购买或租赁保障性住房等高层次权益,朝着消弭户籍不公方向迈进,这些都是追求价值理性的表现,由此实现了工具理性和价值理性的平衡,彰显了居住证统筹兼顾流动人口属地服务与促进城市发展的功能。
二、基本权益型居住证的功能限度
基本权益型居住证虽有如上突出的功能,却也在政策制定和执行等方面存在一些不容忽视的问题,进而在不同程度上抑制了其功能的发挥。
第一,居住证赋权简略、模糊,梯度设置欠合理,在居住证与积分落户之间权益断裂明显,有碍加强流动人口属地服务管理、促进流动人口市民化功能的发挥。首先,部分超大城市居住证政策文本对居住证赋权表述简略。例如,《上海市居住证管理办法》(上海市政府令2017〔58〕号)第17 条和第18条、广州市所依据的《广东省流动人口服务管理条例》(2019 年修订)第24 条和第25 条,在居住证持有人享有的基本公共服务和便利方面,均只将国务院《居住证暂行条例》第12 条和第13 条规定的“三项权利、六项服务、七项便利”等不折不扣地重申一遍。《北京市实施〈居住证暂行条例〉办法》第17条更是仅以“为《北京市居住证》持有人提供《居住证暂行条例》”“第12 条和第13 条“规定的基本公共服务和便利”一语带过。其次,居住登记卡在一些城市(例如北京)虽代行了居住证的较多功能,但迄今为止尚无政策明定居住登记卡有如此功能,以及其代行功能的边界在哪?再次,居住证赋权性质不明,赋权体系欠完备。例如,从政策文本规定持居住证者可享有相应权益、政策执行中持居住登记卡和居住证所获权益不同来看,北京市采用的是证件梯级赋权模式(即办理不同等级的证件,获不同等级的服务);在获取家用轿车车牌、购买商品房及共有产权房、租住公租房和积分落户等方面,北京市采用的是以居住证为前提的合法稳定就业年限赋权或综合积分赋权模式,但赋权梯级设置和积分指标体系设计不尽合理,主要表现在获取家用轿车车牌、购买共有产权房、承租公租房等权益的“含金量”有别,但门槛值却是“一刀切”,缺乏渐进缓释。尤其是购买共有产权房、获取家用轿车车牌等与承租公租房等在权益“含金量”上差距较大,一律规定“流动人口在京连续五年以上社保或纳税方能参与摇号”的标准,不尽合理。最后,在居住证和积分落户之间,虽有获取家用轿车车牌、购买共有产权房、承租公租房等高层次赋权,但最终能借此解决车牌、买房、租房问题的人毕竟是极少数,相对规模巨大的常住流动人口而言,堪称凤毛麟角,在居住证和积分落户之间尚乏普惠且有分量的梯度赋权体系,权益断裂感比较明显。在人口调控压力较大的超大城市,积分落户虽赋权满满,却只能“小众”。例如,2021 年北京市共有130111 人申请积分落户,仅占常住流动人口总数834.8万的1.6%,最终积分落户6045 人[21],落户者不及当年常住流动人口的千分之一,入口堪称狭窄。在不少流动人口眼里,居住证赋权不足,积分落户又遥不可及,其间赋权体系断裂抑制了流动人口申领居住证的积极性,制约了居住证属地服务管理功能的发挥。
第二,居住证权益负载薄弱,功能拓展不足,缺乏通用性,既难彰显促进流动人口属地服务管理的功能,也难实现变相摊薄户籍背后的福利、逐步突破户籍藩篱的功能。就实施情况而言,现行居住证政策的重心仍在信息采集,福利赋予和权利保障方面进展较慢,以致居住证难免陷入“换汤不换药”的非议。赵德余等从社会保障、收入、市场机会、就业歧视和住房条件等方面考察流动人口福利水平,发现从流动人口的实际体验上,有无居住证,福利水平并无显著差异。周星累调研发现,有部分受访者觉得“居住证根本没有用处或者完全没有用处”。本课题组问卷调查 结果显示,分别有21.91%、17.28%、19.11%的北京、深圳、广州流动人口认为申领居住证“意义不大”。原国家卫生计生委流动人口司官员曾指出,流动人口关注的顺序首先是就业,接着是“住房、子女教育、医疗卫生和社会保障”。其实,就业是凭本事吃饭,无就业,不“沪漂”“北漂”“深漂”;若正规就业,社保、医疗则由“五险一金”解决;若非正规就业,由于岗位的临时性、易变性,年富力强的他们对社保、医疗也不甚关心。唯有随迁子女教育和居住服务才是其最为念兹在兹的。
在全国中小学教材和高考试题不尽统一的教育体系下,随迁子女若在流入地就读、返乡参加中高考,势必衔接不畅;返乡就读,又难免夫妻两地、骨肉分离。一些超大城市看似较好地落实了中央“两为主”政策(以流入地解决为主,以公办学校解决为主),但在异地中高考尚未实质性开放的情况下,实则满足的仅是被扭曲的随迁子女小学教育需求。在有序开放异地中高考及初高中教育上,超大城市尚有一段艰难的路要走。
家庭作为社会的细胞,其结构破裂和功能折损都将直接危及社会的生命活力。安居乐业是国人一以贯之的朴素追求,但在房价、房租高企的超大城市,该追求对多数流动人口而言早已很难“朴素”。本课题组问卷调查结果显示,在北京、深圳、广州已买或正在买房的流动人口分别有16.85%、9.37%、9.05%,占比均较小。许多在超大城市挥洒青春热血的异乡人面对茂密无比的水泥森林,却找不到一个哪怕仅几平方米的家。他们为超大城市倾情奉献,超大城市暂时只能回馈他们“难以安放的青春”。
与二、三线城市相比,超大城市居住证功能拓展存在明显差距。浙江省广度推行的IC 卡式居住证,功能涵盖行政管理、公共服务、金融服务、商业运用、企业管理五大领域;东莞市居住证拓展了金融、公交、充值、票务、新莞人积分制服务、小额消费、门禁应用、企业一证通等八大功能。相比之下,北京、上海、天津、成都等超大城市居住证功能相对单一,居住证持有人享有的权益仍只限于国务院《居住证暂行条例》规定的“三项权利、六项服务、七项便利”和积分落户等,作用相对有限。同时,居住证通用性差,省际、市际流动常需重办居住证;居住证虽有积分落户或积分赋权设计,却缺少跨区域指标赋权转移衔接机制,造成人力物力的无谓浪费,固化了流动人口市民化的区域,有碍城市化进程。
居住证赋权不足,其附着的权益与户籍背后的权益相去甚远,且自2016年国务院《居住证暂行条例》实施以来,亦未见超大城市有较大的拓展居住证赋权之举,这样的居住证离不断扩大居住证赋权、逐步摊薄户籍背后的权益,直至权益型户籍最终退场的政策初衷,显然有很长的距离。
第三,居住证申领门槛偏高,申领程序较繁琐,有碍其加强流动人口属地服务管理功能的发挥。在居住证申领条件上,上海、广州、天津、重庆、成都等均采用国务院《居住证暂行条例》规定的做法:“公民离开常住户口所在地,到其他城市居住半年以上,符合有合法稳定就业、合法稳定住所、连续就读条件之一的,可以依照本条例的规定申领居住证。”北京市从严解读《居住证暂行条例》规定的做法,设计了“双六个月以上”的申领门槛——既要“已有”六个月以上在京居住时间,又需“还有”六个月以上、可证明的在京合法稳定就业或居住预期,方可申领居住证。深圳市居住证的申领门槛更高。非深户籍人员申领居住证应同时符合下列条件:“(一)在特区有合法稳定居所。非深户籍人员自办理居住登记之日起至申领居住证之日止,连续居住满12 个月的,视为有合法稳定居所。(二)在特区有合法稳定职业。非深户籍人员自办理居住登记之日起至申领居住证之日止,在特区参加社会保险连续满12个月或者申领居住证之日前二年内累计满18 个月的,视为有合法稳定职业。符合特区人才引进规定和正在特区接受全日制中高等学历(职业)教育的非深户籍人员,依照本条例规定在特区办理居住登记的,可以直接申领居住证。”从横向来看,同为超大城市的上海、天津、重庆、广州、成都均只规定“单六个月以上”门槛——只有流动人口“已在”本地居住六个月以上的门槛,而无“还有”六个月以上劳动合同期或租赁期的门槛,足见深圳、北京居住证申领门槛之高。从纵向来看,原暂住证的申领门槛极低,流动人口抵达后,三日内到暂住地派出所登记。其中,年满16 周岁、暂住时间拟超过一个月者需申领暂住证,且工作单位、房东均可替流动人口代办暂住证。而居住证素以轻管理、重服务的理念著称,但申领条件从一个月升至“双六个月以上”甚至更高的门槛,怕是在置不够条件的流动人口于管理之外的同时,也将其排斥在服务之外,这明显不利于居住证服务管理功能的发挥。
合法稳定居住、合法稳定就业作为申领居住证的前置条件看似公正,实则因流动人口内部分化而不尽合理。超大城市流动人口规模庞大,学历、职业、收入分化显著,既有高精尖的知识分子,也有鲜受教育的农民工;既有高收入者,更有中低收入者。前者就业、居住相对稳定,后者工作变换频繁,依业而居,经常搬家,在就业和居住上难免呈现非正规性特征。这些非正规就业、非正规居住的流动人口往往会因居住证偏高的门槛而被挡在申领的大门之外,可“他们”又是最需属地服务管理的群体,不乏申领居住证的需求。
为减少居住证门槛过高对流动人口服务的负面影响,北京市允许居住登记卡代行居住证的较多职能。调研发现,流动人口持居住登记卡可考驾照、上车牌,办理单位入职、贷款解除抵押、补办换领身份证、参加成人高考、子女入学等事宜。既然居住登记卡可代行居住证较多基本公共服务和便利功能,且该“代行”也未见给北京带来过重负担。同时,流动人口持居住证还需另加五年以上连续社保或纳税记录,才可享有参与积分落户,参与摇号获取家用轿车车牌、购买共有产权房、承租公租房等重要权益。那么,现行居住登记卡和居住证双轨制以及设置偏高的居住证申领门槛就显得繁复。无论申领居住登记卡还是申领居住证均需准备系列材料,既人为增添麻烦,也影响居住证申领率。本课题组问卷调查结果显示,北京、深圳、广州流动人口不拟申领居住证的分别占43.31%、40.54%、49.81%,不拟申领居住证的重要原因即是“嫌麻烦”。流动人口不愿申领或因门槛过高而无法申领居住证,居住证赋予权益即便再多再好,也无实现机会。
第四,政策执行不尽规范,部分规定有扰民之嫌,造假违规现象时有发生,政府查处不力,有碍居住证助益服务型政府建设功能的发挥。一是人为增添办证所需材料,增设办证程序。在深圳以外的其他超大城市,申领居住证一般都有合法稳定就业、合法稳定居住等路径可选其一。以合法稳定就业方式申领居住证,本来无需提供房主《房屋所有权证》或《不动产权证书》,但在实际办理中,一些派出所要求租房居住的流动人口即使选择合法稳定就业的方式申领居住证,也须提供房主《房屋所有权证》或《不动产权证书》,使合法稳定就业途径形同虚设。居住证属个人证件,可某些派出所要求,若以家庭为单位流入本市,申领居住证需提供结婚证及户口本等。一些流动人口管理站人为增设办事程序,要求房主和流动人口一同办理居住登记等。二是政策执行不规范。有的派出所要求流动人口以合法稳定就业的方式申领居住证,需提供房主《房屋所有权证》或《不动产权证书》等;有的则无此要求。三是严格规定租住违法建设和群租房的流动人口不能申领居住证,给该类流动人口带来了诸多不便,迫使他们为解决棘手问题而不得不违规办证,使居住证办理成为黄牛们的又一“商机”。淘宝网上有商家公然宣称,客户只需准备“身份证和一寸照片即可”“其他的资料由我们为办理人准备”,亦未见警方查处。四是部分规定欠合理。对流出概率相对较小的流动人口(如本地户籍人口的非本地户籍配偶、在本地有合法产权房或夫妻双方均在本地工作的流动人口等),在居住证有效期和申领频率上未予适当倾斜;规定持“工作居住证者”需办理“普通居住证”后方可参与积分落户等。凡此种种均使申领居住证缺乏应有的便捷与规范,有碍居住证申领率的提升和居住证服务管理效能的发挥。
第五,政策宣传不到位,政策知晓率和居住证申领率偏低,抑制了居住证功能的发挥。本课题组问卷调查结果显示,北京、深圳、广州流动人口选择“已办、正在办或准备办”者分别占56.7%、59.5%、50.2%,尚有1/3 甚至近一半流动人口不拟申领居住证。在政策知晓度上,分别有34.30%、36.73%、49.21%的北京、深圳、广州流动人口表示“不了解”居住证政策,分别有46.82%、52.63%、42.37%的流动人口表示“部分了解”,且三个超大城市“不了解”“部分了解”(亦即“部分不了解”),合在一起,均在80%甚至90%以上。在是否接受过社区有关政策宣传上,分别有81.28%、75.06%、78.89%的北京、深圳、广州流动人口表示“没有”。宣传不到位、流动人口对居住证了解不够,是提升居住证申领率、发挥居住证服务管理功能的阻碍因素之一。
三、完善居住证政策的思路与建议
第一,建立以居住证为前提的流动人口梯级赋权体系,不断增强居住证服务管理功能。以居住证为纽带的常见梯级赋权体系有二:一是居住证梯级赋权体系(简称证件梯级赋权体系),二是以居住证为前提,结合其他条件建立梯级赋权体系(简称条件梯级赋权体系)。前者先设立不同等级证件 ,在此基础上赋予各等级证件以不同权益和便利。后者有两重含义:一是规定申领居住证,可获得流动人口作为国家公民不管流动到国内何处都享有的基础性权益;二是以居住证为前提,或以合法稳定就业年限为主要依据、参考居住年限等其他因素,或以积分高低 为依据,建立梯级赋权体系,确定流动人口享有非基础性权益的多少。证件梯级赋权体系操作简便,但梯度有限,易致僵化,难以适应流动人口多元、复杂的需求,且有将流动人口分成三六九等之嫌,造成内部分化、固化。以积分方式建立条件梯级赋权体系虽有利于择优留人,但操作不便,若事事都靠积分,有关部门势必不堪重负,且积分制难逃“掐尖”选优的宿命。建议超大城市以合法稳定就业年限为主,兼顾其他因素,建立条件梯级赋权体系。
目前,北京等市采用的是证件梯级赋权体系和条件梯级赋权体系相结合模式,流动人口持居住登记卡、居住证可分享不同权益和便利。如前所述,该做法存在赋权梯级较少且不尽合理、关键权益较易虚化、程序繁琐等弊端。建议在取消居住登记卡、彻底降低居住证申领门槛的基础上,规定流动人口申领居住证,即可享有基础性权利、服务和便利,但在随迁子女教育和居住等关键服务方面,按照权利和义务对等原则,以合法稳定就业年限为主,结合居住、家庭等因素,建立梯级赋权体系。例如,在随迁子女升学上,综合考虑城市承载力、流动人口需求、户籍人口利益等因素,确定随迁子女异地中高考招生指标,以居住证+合法稳定就业年限为主,参考其他情况,确定哪些随迁子女享有异地中高考的权利,有序开放异地中高考。
在居住服务方面,北京市规定流动人口持居住证、连续缴纳社保或纳税五年以上,可摇号购买共有产权房和自住性商品房、承租公租房,且规定30%共有产权房、自住性商品房和公租房必须出售或租赁给流动人口。但是,共有产权房、自住性商品房和公租房数量十分有限,相对800余万常住流动人口而言可谓杯水车薪。共有产权房、自住性商品房的售价常比相同区域商品房低30%-60%,这对有机会且有能力的购买者来说确属福利,但首付款不菲,交款时间短促,有幸购买者仍需有一定经济实力。这些幸运儿凭借在京连续五年社保或纳税的履历,以一日摇号之巧,换回比商品房便宜一两百万甚至更多的共有产权房、自住性商品房,这对群租房、城中村内没机会或条件享有该保障的流动人口而言,会带来很大程度的“相对剥夺感”。这样的“强”保障,政府一般无力“普及”,也不宜“普及”,否则势必导致“洼地效应”,令政府不堪重负。
在住房保障缺口巨大、财力有限、用地紧张且缺乏全国性统筹机制的背景下,应将超大城市流动人口住房保障定性为“弱”保障,细分需求、细化地域,在不同地点建设不同租赁房,解决不同流动人口居住问题。建议成立类似新加坡建屋发展局的国有保障房建设管理局,统筹全市保障房建设和运营工作。在城区主要建设类似高校学生公寓的集体宿舍以及管理到位的合法“胶囊”公寓,面向单身流动人口以准市场价出租。在城区边缘建设套内面积很小的“迷你”单间、套间,面向“丁克”或三口之家以准市场价出租。鉴于房屋租赁经营相对简单,在规定时期内该类保障性租赁房土地使用权无偿划拨可较大幅度降低建设成本、以准市场价出租较易盈利等原因,建议集体宿舍、“胶囊”公寓、“迷你”单间及套间类公寓均由保障房建设管理局负责建设及出租运营,以免商人从中渔利。流动人口持居住证、在本市合法稳定就业半年以上且在本市无住房的,可摇号承租集体宿舍或“胶囊”公寓;持居住证、在本市合法稳定就业一年以上且在本市无住房,可摇号承租“迷你”单间或“迷你”套间。在远郊卫星城,建设比城区“迷你”套间面积稍大的小套间,以适当低于市场价的租金,供持居住证、在本市合法稳定就业三年以上且在本市无住房的流动人口摇号承租。为减少交通拥堵和居住隔离现象,城区流动人口公寓均应四面八方多点式建设,远郊卫星城也应在城区四周布局。为免城市建设“摊大饼”,还须在卫星城与主城区间保留足够的非城地带(即通风廊道),建设直达轻轨或快速公交,保证上下班高峰期交通畅通。将城区产业逐步疏解至卫星城,在卫星城实现职住平衡,彻底解决大城市病和中低收入流动人口居住难题。
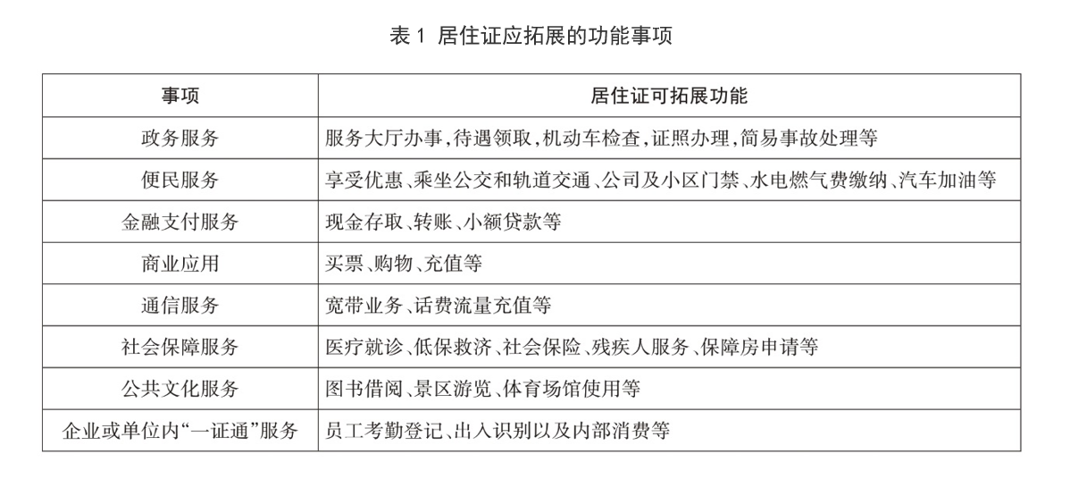
第二,打破部门间信息壁垒,拓展居住证功能,增强居住证通用性。在居住证功能拓展上,应整合资源共享平台,建设统一、规范、与移动采集终端互联的人口信息管理系统,实现教育、住建、公安、交通、社保、卫生计生及民政等部门人口信息互联互通,扩充IC 卡式居住证的机读信息,实现政府服务、公用事业、商业金融等跨行业、跨部门信息共享。逐步拓展居住证服务功能(见表1),使其由“一证一能”变为“一证多能”,成为流动人口名副其实的“一证通”。

从长远看,还需稳步推进省际、市际居住证有效衔接,建立以身份证号为唯一标识、与身份证合一、全国统一的居住证制度。居住证既是流动人口的居住证,理应具有通用性,若地方各行其是,流动人口每到一地就得换一次居住证,既会增加成本,平添麻烦,也会导致人口登记失真、管理盲点和服务缝隙。从一地流动到另一地,一切从零算起,还会增加流动成本,有碍人口自由流动。建议加强区域合作和政策衔接,扩大居住证互通互认试点,逐步提升居住证通用性,实现证随人走,促进区域间公共服务均衡发展和全流程人口服务管理。
第三,降低申领门槛,简化申领程序,为流动人口申领居住证提供力所能及的方便,吸引更多流动人口申领居住证,以利于居住证服务管理功能的发挥。居住证申领门槛过高,不仅会把不够条件的流动人口置于服务管理之外,而且由于过高的门槛还常与高福利相随,会导致居住证沦为另类权益性户籍,故而居住证的申领条件应尽量低一些[1],最佳前提条件就是不设前提条件,否则居住证就和户籍“没有什么区别”了。可是,在区域失衡严重、京沪深等超大城市人口“磁铁效应”显著的背景下,若门槛太低,福利增长过快,权益分配失序,又会引发“洼地效应”,加剧“大城市病”。如何走出“两难”?笔者认为,从流动人口信息登记和服务需求出发,居住证申领门槛确应尽量降低,但居住证只能直接附着证照办理、单位入职、成人高考、职业培训、公交优惠之类基础性权利、服务和便利,而随迁子女教育、居住服务等分量较重的权益,则需采用以“居住证+合法稳定就业年限”为主的方式进行梯度赋权。赋予工作单位和房主以居住证代办权,减少人为麻烦,在不违背现行法律和政策的前提下,积极寻找破解非正规居住、非正规就业流动人口(简称“双非”流动人口)居住证办证权问题,以提升居住证申领率。鉴于工作居住证附着的权益远胜普通居住证,是流动人口更高层次权益的居住证,为方便起见,建议允许流动人口径直用工作居住证参与积分落户,无需为积分落户新办普通居住证。同时,兼顾人口流动性,对居住证有效期进行适度调整。诸如,配偶是本市户籍且在本市有住房的流动人口、已在本市购房且夫妻均在本市工作的流动人口、子女均在本市接受义务教育的流动人口、在本市连续缴纳社保或纳税五年以上的流动人口等群体再次流动概率相对较小,建议将这些流动人口的居住证有效期限由1 年延长为2—3 年,最长不超过5年,以减少对其不必要的叨扰。
第四,加大宣传力度,落实权责,力行赏罚,规范居住证申领事宜。流动人口协管员、社区网格员应发挥熟人熟地、点多面广优势,零距离向流动人口宣传居住证政策;充分利用微博、微信、短视频、报纸、广播、电视等传媒,尤其是社区、广场、公交、地铁等场所的视频媒体,滚动播放居住证的功能及申领程序。自上而下地落实权责,将居住证申领率纳入政府绩效考核体系,促使属地政府和社区严肃对待居住证宣传及申领工作。完善倒查机制,加强执法检查,畅通并拓展投诉举报渠道,把蓄意造假者纳入个人诚信档案。对积极配合流动人口办理居住登记的房主、企业等予以减免房屋租赁税等优惠,减少来自二者的阻力。推广小区预约上门办证服务,提高居住证政策知晓度和申领率,以利于其服务管理功能落实到位。
流动人口来到超大城市是为了生活,留在超大城市是为了更好的生活。提升居住证申领率,让更多流动人口享有现行居住证所赋予的基本公共服务和便利,只是“万里长征的第一步”,还需切实加强流动人口属地服务,让持居住证者有资格享有越来越多、越来越厚实的权益。只有这样,留在超大城市的“他们”方能如愿收获更好的生活、更美的人生。
(作者单位:谢宝富系williamhill威廉希尔平台公共管理学院教授、田星雨系广东省广州市黄埔区应急管理局主任科员;原文发表于《北京行政学院学报》2023年第2期《中国社会科学文摘》2023年第8期“政治学·公共管理”栏目全文转载)
图文编辑 / 田卓冉 汤广玉